Unser Partner Power Integrations hat das weltweit erste Bauteil mit einem integrierten 1700V GaN-FET für Hilfsnetzteile (Aux. Power Supplies) veröffentlicht.
Hierbei handelt es sich um ein Produkt der Innomux2- Serie, welches Sie hier finden.
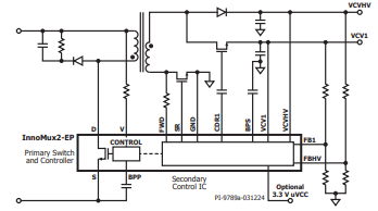
Flybackregler sind die erste Lösung am Markt, welche mit einer 1700V GaN-Technologie verfügbar sind. Eine zweite Ausgangsspannung kann über eine sekundäre Wicklung realisiert werden. Sie sind geeignet für Nenn-Eingangsspannungen von 1000V und können mehrere Ausgangsspannungen mit einem Wirkungsgrad von über 90% zur Verfügung stellen. Eine nachgelagerte Regelung ist oft nicht notwendig, da die Ausgangsspannungen mit einer Genauigkeit von 1% geregelt werden können, wodurch sich die Systemeffizienz erheblich verbessern kann.
Durch Verwendung des integrierten GaN-FETs, lässt sich die Schaltung stark vereinfachen.

Durch die Integration vieler Komponenten in einem IC, können die Kosten ihrer BOM reduziert werden. Die hohe Effizienz der PowiGan Technologie ermöglicht das Verzichten auf Kühlkörper.
Weitere Merkmale und Vorteile der Innomux2 mit 1700V Gan (PN: IMX2353F):
- Besonders effizient bei 1000V Eingangsspannung
- Reduziert Schaltverluste durch Zero-Voltage-Switching
- Geringe Wärmeentwicklung durch hohe Effizienz
- Mehrere geregelte Ausgangsspannungen möglich
- Reduzierte Designkomplexität und verringerte Systemkosten
- Kostengünstiger als bisher übliche 1700V SiC Komponenten in Hilfsnetzeilen